学校新闻

招处公众号

招生处小程序
地址:江西省南昌市向塘经济开发区丽湖中大道103号电话:0791-87302688传真:0791-85164453邮箱:zsc@jift.edu.cn

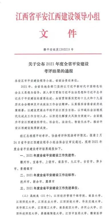
新闻中心讯 日前,江西省平安江西建设领导小组印发《关于公布2021年度全省平安建设考评结果的通报》,我校被评为“2021年度全省平安建设先进单位”,这是我校自2014年以来,连续八年获此殊荣!


在江西省教育厅印发的《关于公布2021年度全省平安校园建设和高校安全稳定工作考评结果的通知》(赣教稳定字(2022)3号)中,我校作为全省唯一一所民办本科高校与华东交通大学、江西农业大学、南昌航空大学等共15所本科高校受到省教育厅通报表扬。


近年来,我校始终将平安校园建设工作放在突出位置,深刻认识到平安建设是一个动态发展、不断升级的过程,是学校教育事业稳步发展的基石和保障。建设“平安校园”,是贯彻落实“平安江西”、“平安中国”建设的具体举措,是学校建设全国一流民办高校发展的需要,更是师生日益追求美好校园生活的需要。在平安校园建设上,学校通过“责任落实做到位、预防演练做到位、资金投入做到位、严格监管做到位、教育引导做到位、警校联动做到位”等六个“做到位”牢牢守住校园安全底线,推进平安校园建设质量提升。
我们将以此为新的起点,持续深入推进平安建设(综治工作),继续深化“和谐江服、共建共享”的价值理念,以更加强烈的责任担当、更严实的工作作风、更显著的工作成效,推进平安校园建设再上新台阶,为建设更高水平的“平安江西”和“平安中国”作出新的更大贡献!

招处公众号

招生处小程序